Lompat ke konten Lompat ke sidebar Lompat ke footer

Pathway Ca Recti

Dx Nanda Nic Noc diagnosa nanda nic nocFull description. Baca Gratis Selama 30 Hari.


Pathway Ca Recti Fix

Askep Askep Meningitis Aplikasi Nanda NIC NOC.

Pathway ca recti. Diastasis recti is defined as the separation of the rectus abdominis a pair of muscles that run vertically down the front of your abdomen. Menurunkan kebutuhan metabolik untuk mencegah penurunan kalori dan simpanan energi. Radiasi Setelah dilakukan tindakan pembedahan perlu dipertimbangkan untuk melakukan radiasi dengan dosis adekuat 3.

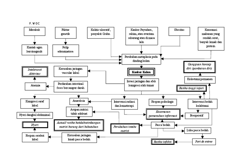
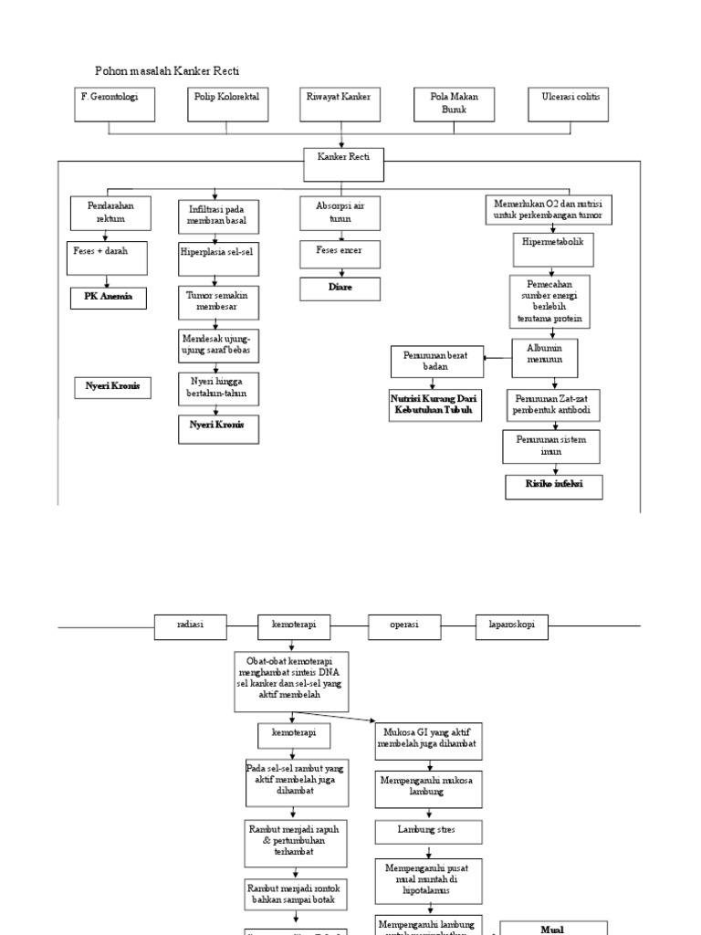
Recti adalah keganasan jaringan epitel pada daerah rektum. Selama pemberian harus diawasi kadar Hb leukosit dan trombosit darah. Karsinoma Recti merupakan salah satu dari keganasan pada kolon dan rektum yang khusus menyerang bagian Recti yang terjadi akibat gangguan proliferasi sel epitel yang tidak terkendali.

Kanker colorectal berasal dari jaringan kolon bagian terpanjang di usus besar atau jaringan rektum beberapa inci terakhir di usus besar sebelum anus. LAPORAN PENDAHULUAN PADA NY Y DENGAN DIAGNOSA MEDIS CA RECTI DI RUANG 25 RSD DR. Pathway CA Recti Askep CA Recti Nanda Nic Noc Askep CA Recti Pp ASKEP ca susp ca recti Peritonitis armaita Pengkajian CA Recti askep CA.

Penatalaksanaan Diet Cukup mengkonsumsi serat seperti sayur-sayuran dan buah-buahanSerat dapat melancarkan pencemaan dan buang air besar sehingga berfungsi menghilangkan kotoran dan zat yang tidak berguna di usus karena kotoran yang terlalu lama mengendap di usus akan menjadi racun yang memicu sel kanker. Mulai Coba Gratis Batalkan kapan saja. Gambar Reseksi dan Kolostomi2 Radiasi Sebagai mana telah disebutkan untuk banyak kasus stadium II dan III lanjut radiasi dapat menyusutkan ukuran tumor sebelum dilakukan pembedahan.

LAPORAN PENDAHULUAN PADA NY Y DENGAN DIAGNOSA MEDIS CA RECTI DI RUANG 25 RSD DR. Home Askep CA Recti Nanda Askep Nanda NicNoc Glomerulonefritis. Search Pathway CA Recti Luka bersihtidak ada kemerahan di sampai jahitan di angkat sekitar luka mm3 dan os 3.

Laporan Pendahuluan CA Recti Penggunaan kemoterapi sebelum pembedahan dikenal sebagai neoadjuvant chemotherapy dan pada kanker rektal neoadjuvant chemotherapy digunakan terutama pada stadium II dan III. Pathway CA Recti Askep CA Recti Nanda Nic Noc Askep CA Recti Pp ASKEP. ASKEP CA RECTI Free Download PDF.

LAPORAN PENDAHULUAN PADA NY Y DENGAN DIAGNOSA MEDIS CA RECTI DI RUANG 25 RSD DR. Temukan segala yang ditawarkan Scribd termasuk buku dan buku audio dari penerbit-penerbit terkemuka. Your next right step should be calming your fear by working with a physical therapist who can show you your specific path forward through a personalized treatment plan.

Core exercises are valuable whether you have had a Diastasis Recti without ever being pregnant have recently been diagnosed a few months after child birth or have one years. Insidens dan Faktor Risiko. Malahayati tanggal 12 April pukul Selama pemberian harus diawasi kadar Hb leukosit dan trombosit darah.

Pembedahan Untuk kanker rectum atas dilakukan rekto sigmoidektoid dan dibuat anastromosis decending kolakteral Untuk kanker rectum bawah dilakukan protakolektum dan dibuat anastomosis kolocinal 2. Pathway Ca Recti Fix Karsinoma recti merupakan salah satu dari keganasan pada kolon dan rektum yang khusus menyerang bagian recti yang terjadi akibat gangguan proliferasi sel. Pathway CA Recti Askep CA Recti Nanda Nic Noc Askep CA Recti Pp ASKEP ca susp ca recti Peritonitis armaita Pengkajian CA Recti askep CA.

Tidak ada pus di sekitar luka meggaruk area 4. Askep Askep Meningitis Aplikasi Nanda NIC NOC. Askep CA Recti Nanda Nic Noc.

Riwayat kanker colorectal pada keluarga. ASKEP CA RECTI. Askep Askep Meningitis Aplikasi Nanda NIC NOC.

Lebih dari sekadar dokumen. Menilai perkembangan masalah klien. Home Askep CA Recti Nanda Askep Nanda NicNoc Glomerulonefritis.

Home Askep CA Recti Nanda Askep Nanda NicNoc Glomerulonefritis. Askep CA Recti Nanda Nic Noc Radioterapi umumnya digunakan sebagai terapi paliatif pada pasien yang memiliki tumor lokal yang unresectable 3 Kemoterapi Adjuvant chemotherapy menengani pasien yang tidak terbukti memiliki penyakit residual tapi beresiko tinggi mengalami kekambuhandipertimbangkan pada pasien dimana tumornya menembus sangat dalam atau tumor. Jika kanker ditemukan dalam bentuk polip operasinya dinamakan polypectomy.

Pasien terlihat tidak memegangi bag. Lebih dari sekadar dokumen. Separation of these muscles can happen to anyone at anytime in their life.

Newborn babies often have a diastasis recti though this usually resolves on its own. Observasi dan catat frekuensi defekasi volume dan karakteristik feses. Kacang-kacangan lima porsi setiap hari Menghindari makanan yang.

Vital signs stable T P R BP Perineum intact or repaired as needed No postpartum complications requiring ongoing observation eg. Temukan segala yang ditawarkan Scribd termasuk buku dan buku audio dari penerbit-penerbit terkemuka. Laporan Pendahuluan CA Recti.

Scribd is the worlds largest social reading and publishing site. The Postpartum Nursing Care Pathway recommends that the 5 following criteria define postpartum physiologic stability for vaginal delivery at term.


Pathway Ca Colon


Patof Ca Rektum


Pathway Ca Colon


Woc Ca Recti Docx


Woc Ca Recti


Woc Ca Colon


Pathway Ca Recti


Pohon Masalah Kanker Recti


Woc Ca Recti


Posting Komentar untuk "Pathway Ca Recti"